2021年中央及地方养老行业政策汇总及解读
近年来,我国人口老龄化快速爬坡,孕育了庞大的养老服务需求,加快了我国养老院行业的发展。“十二五”时期以来,国家对养老院行业的支持类和规范类的政策越来越多,养老机构设施和服务质量逐步完善。
根据《“十四五”规划和2035远景目标纲要》,至2025年,全国养老机构护理型床位占比要提高到55%,对此全国各省市也陆续提出了发展目标,本文将对国家层面、地方层面养老院政策的重点内容及发展目标进行深度解读。
本文核心观点:养老机构护理型床位占比目标
01政策历程图
近年来,我国人口老龄化快速爬坡,孕育了庞大的养老服务需求,加快了我国养老院行业的发展。国家出台了支持养老院及养老机构的相关政策,为我国养老院行业发展奠定了坚实的基础。
“十二五”(2011-2015年)时期,国家层面出到2015年每千名老年人拥有养老床位数达到30张;“十三五”期间,规划明确了政府运营的床位比例不超过50%,护理型床位比例不低于30%。2019年提出到2022年养老机构护理型床位占比不低于50%,年底前培养培训1万名养老院院长,10万名专兼职老年社会工作者。“十四五”时期,根据《“十四五”规划和2035年远景目标纲要》,养老机构护理型床位占比要提高到55%。

02国家层面政策汇总及解读
自2011年以来,国务院、民政部、国家卫生健康委员会等多部门都陆续印发了支持养老院及养老机构和建立健全养老服务综合监管制度的政策,内容涉及养老院服务质量建设、建设养老服务人才队伍、加强规划和用地保障等内容:




03国家层面养老行业发展目标解读
2019年9月,根据《民政部关于进一步扩大养老服务供给促进养老服务消费的实施意见》提出到2022年养老机构护理型床位占比不低于50%;养老服务设施达标率达到100% ;2022年底前培养培训1万名养老院院长、200万名养老护理员、10万名专兼职老年社会工作者。

根据《中华人民共和国国民经济和社会发展第十四个五年规划和2035年远景目标纲要》,至2025年,我国将支持300个左右培训疗养机构转型为普惠养老机构、1000个左右公办养老机构增加护理型床位,支持城市依托基层医疗卫生资源建设医养结合设施。加大养老护理型人才培养力度,扩大养老机构护理型床位供给,养老机构护理型床位占比提高到55%,更好满足高龄失能失智老年人护理服务需求。

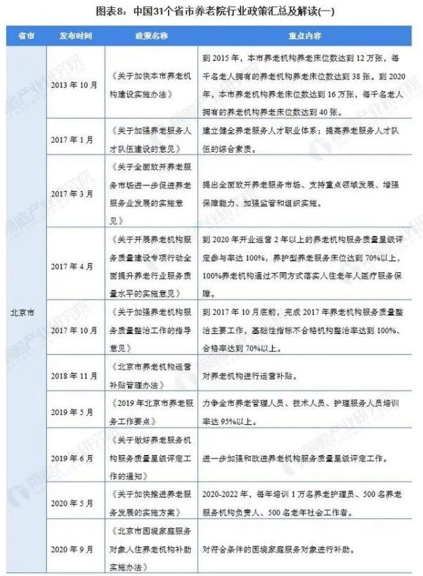
04各省市政策汇总及解读
目前,我国各省市依据国家层面政策制定了对于养老机构设施建设和人才培养等方面的政策,根据《民政部关于进一步扩大养老服务供给促进养老服务消费的实施意见》和《中华人民共和国国民经济和社会发展第十四个五年规划和2035年远景目标纲要》,2022年底前我国将培养培训1万名养老院院长,“十四五”期间,我国将养老机构护理型床位数占比提高到55%。我国各省市已出台了相应的政策规划:

















05 31省市养老行业发展目标解读
“十四五”期间,我国主要省份也提出了养老院行业的发展目标。其中,湖北、陕西、广东、湖南、辽宁、吉林和黑龙江均提出了至2025年养老机构护理型床位占比不低于55%的目标,北京、上海、山东、福建提出至2025年养老机构护理型床位占比达到60%的目标。此外,江苏更是将养老机构护理型床位占比目标设为70%以上:
